简体中文
当前位置: 首页 > 智能装备 > 干燥设备 > 喷雾干燥机

YPG型压力式喷雾干燥机(冷却)

造粒干燥一体,微粒流动性、速溶性好
联系我们 获取报价
  • 产品详情
  • 产品技术
  • 技术参数
  • 应用案例

    YPG型压力式喷雾干燥(冷却)机 设备概述

       压力喷雾干燥机是一种可以同时完成干燥和造粒的装置。借助隔膜泵产生的高压,将经过滤的溶液或浆状物料输送到压力式雾化器,使其雾化成细微的液滴,从而显著增大物料的表面积。雾化后的液滴与热空气并流下降,在热气流中,液滴中的水分迅速蒸发,实现快速干燥。
       原料液可以是溶液、乳浊液或悬浮液,也可以是熔融液或膏状物。干燥产品可根据需要,制成粉状、颗粒状、空心球或团粒状。按工艺要求可以调节料液泵的压力、流量、喷孔的大小,得到所需的按一定大小比例的球形颗粒。

    YPG型压力式喷雾干燥(冷却)机 工作原理

       借助隔膜泵产生的高压,将溶液、乳浊液、悬浊液或浆料在热风中喷雾成细小的液滴,在它下浮过程中,水分被蒸发而成为粉末状或颗粒状的产品。在干燥塔顶部导入热风,同时将料液用高压泵送至塔顶,经过雾化器喷成雾状的液滴,液滴与高温热风接触后水分迅速蒸发,在极短的时间内便成为干燥产品,从干燥塔底部排出。热风与液滴接触后温度显著降低,湿度增大,作为废气由排风机抽出,粉末则由设在旋风分离器下端的授粉筒收集。风机出口还可装备二级除尘装置,提高物料的回收率,一般回收率在96%~98%以上。

       产品分离和回收装置有不同的选择:比如旋风分离器(普通型和多种组合型)、布袋过滤器、旋风分离器+布袋过滤器、旋风分离器+湿法除尘器、布袋过滤器+湿法除尘器等。我们可以根据不同产品的特性和客户的要求,提供不同的回收装置。根据产品特性和要求的不同,喷雾干燥之后,可以配备二次干燥系统(比如ZLG 振动流化床或者气流输送)、 除湿系统,配料系统,或者粉体筛分系统等。

    YPG型压力式喷雾干燥(冷却)机 性能特点

      (1) 干燥速度快:料液经雾化后表面积剧增,在热风气流中瞬间就可蒸发95%~98%的水分,完成干燥的时间仅需十几秒到数十秒,特别适合热敏性物料的干燥。
      (2) 产品质量高:所得产品为球状颗粒,粒度均匀,流动性、溶解性好,产品纯度高。
      (3) 适用范围广:根据物料的特性,可以用热风干燥,也可以用冷风造粒,适用于化工、食品、医药、陶瓷等众多行业。
      (4) 操作简便:操作简单稳定,控制方便,容易实现自动化作业。
      (5) 节能高效:物料与热空气充分接触,热交换效率高,相比一些传统干燥设备,节能效果较好。

    YPG型压力式喷雾干燥(冷却)机 应用范围

      (1) 食品工业:全脂奶粉、胳朊、可可奶粉、代乳粉、蛋清(黄)等。燕麦、鸡汁、咖啡、速溶茶、调味香料肉、蛋白质、大豆、花生蛋白质、蛋白质水解物等。玉米浆、玉米淀粉、葡萄糖、果胶、麦芽糖、山梨酸钾、南瓜粉等。
      (2) 医药工业:中药浸膏、药胶、酵母、维生素、抗生素、淀粉酶、脂肪酶等。
      (3) 塑料树脂:AB 、ABS乳液、脲醛树脂、酚醛树脂、密胶(脲)甲醛树脂、聚乙烯、聚氯乙烯等。
      (4) 洗涤剂:高级洗衣粉、普通洗衣粉、肥皂粉、苏打粉、乳化剂、增白剂、磷酸剂等。
      (5) 化学工业:氟化钠(钾)、碱性染料颜料、染料中间体、Mn3o4、甲醛硅酸、催化剂、硫酸剂、氨基酸、白 炭黑等。
      (6) 陶瓷:氧化铝、瓷砖材料、氧化镁、滑石等。

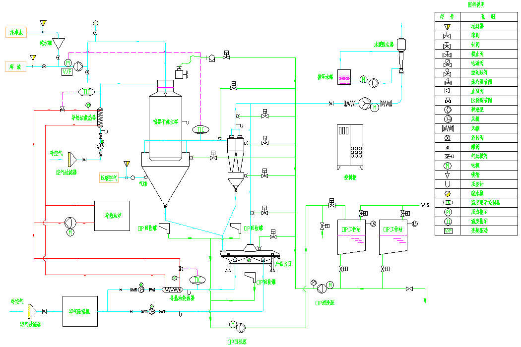
    压力式喷雾干燥(冷却)机 工艺流程图1——常规


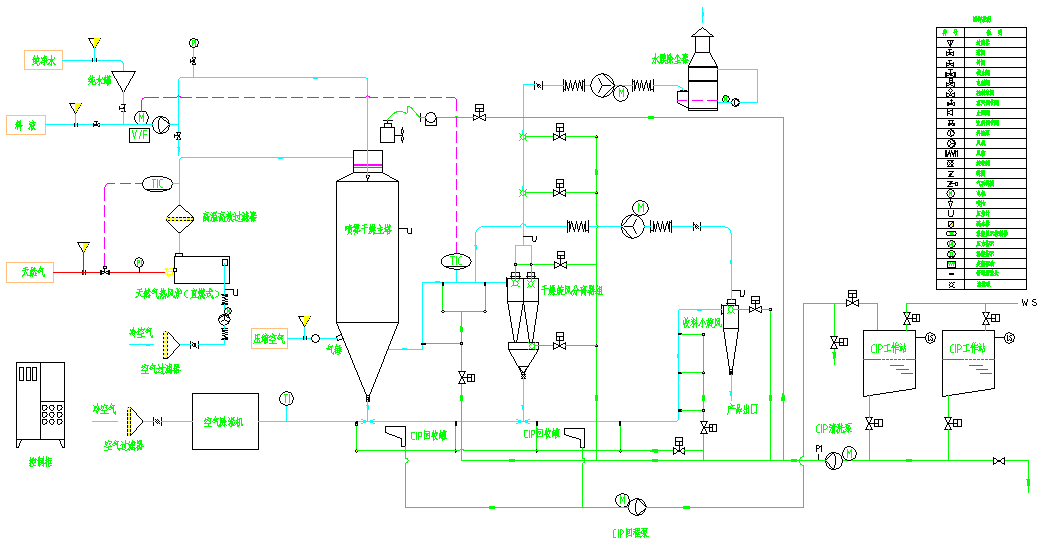
    压力式喷雾干燥(冷却)机 工艺流程图2——配CIP清洗系统


    压力式喷雾干燥(冷却)机 工艺流程图3——配二级流化干燥系统


    YPG型压力式喷雾干燥(冷却)机 参数表

    型号

    单位

    50

    100

    150

    200

    300

    500

    1000

    水份蒸发量

    kg

    50

    100

    150

    200

    300

    500

    1000

    外形尺寸(Ф×H)

    mm

    1600×8900

    2000×11500

    2400×13500

    2800×14800

    3200×15400

    3800×1880

    4600×22500

    高压泵压力

    mPa

    2~10

    功率

    KW

    8.5

    14

    22

    24

    30

    82

    30

    进风温度

    oC

    140~350

    产品含水量

    %

    <5(可达0.5)

    物料回收

    %

    >97

    电加热

    KW

    75

    120

    150

    温度低于200时,具体按实际技术

    电加蒸气

    Mpa+KW

    0.5+54

    0.6+90

    0.6+108


    热风炉

    Kcal/h

    100000

    150000

    200000

    300000

    400000

    500000

    1200000


    备注:
       (1) 名义水分蒸发量是按照进风温度350℃,排风温度85~90℃计算的;
       (2) 产品的收率,我们可以根据客户的要求和产品的特性,提供各种不同的产品回收装置,确保达到客户的相关要求;
       (3) 我公司备有国内同行中先进的样机,可以给客户做各种试验,确保设备达到客户的要求;
       (4) 我公司的设备,相关参数设计,既考虑了满足生产的要求,也考虑了节能要求。对于相同规格的产量,我公司可以提供更节能的设计和产品。

    YPG型压力式喷雾干燥(冷却)机 订货须知

       (1) 液体物料名称、物性:含固量(或含水量)、粘度、表面张力、PH值等;
       (2) 产品特性:干燥后粉量容量、允许残余含水量、粒度范围、允许zui高温度;
       (3) 特殊要求(如果有的话):比重范围、颜色、香味等;
       (4) 产量、每天开班时间;
       (5) 可供应能源:蒸汽的压力、电、煤、油、天然气、液化气和其他各种可燃物;
       (6) 控制要求:进出风温度、供液系统、气锤等的控制方式,以及系统的控制方式;
       (7) 收料要求:根据产品特性和环境要求选择旋风类型、布袋过滤器和湿法除尘器等方式;
       (8) 其他特殊要求,比如车间尺寸、高度限制和特殊的用电规格等;
    备注:以上要求,客户可以根据实际情况提供一部分即可。其他要求,我们可以在做试验后,或者根据经验和客户协商确定。

项目案例

相关产品

相关资讯

暂无记录...
常州市龙鑫智能装备股份有限公司
智能制造领域的国家专精特新重点小巨人企业,致力于为新能源、精细化工、食品医药、资源再生利用等行业客户提供研磨分散、干燥焙烧智能装备及自动化生产线整体解决方案,推动超细粉体工艺升级,助力先进材料客户实现工业4.0。
联系我们

客户服务

质量保证

联系我们

人才招聘

走进龙鑫

公司简介

企业文化

组织结构

企业资质

发展历程

企业风貌

制造能力

合作伙伴

实验中心

检验检测

智能装备

珠磨机

三辊研磨机

分散、搅拌机

蒸发器

干燥设备

实验中试装置

废旧电池回收

解决方案

先进材料

精细化工

食品医药

请问您需要哪些帮助?

业务热线:0519-88608368 / 88661998
手  机:188-0612-0158
联系我们 获取报价
关注我们
X

截屏,识别二维码

手机二维码:龙鑫智能

(点击复制龙鑫智能官网简称)

二维码已复制,请打开手机浏览器访问!
获取报价
*请输入想咨询的相关问题
*请输入您的公司名称
*请输入您的联系方式,方便与您联系
请输入留言内容*
Copyright 2025 常州市龙鑫智能装备股份有限公司 苏ICP备20003825号 版权声明 技术支持:江苏东网科技
Copyright 2025 龙鑫智能 版权声明