简体中文
当前位置: 首页 > 解决方案 > 精细化工 > 农化肥料

干悬浮剂湿磨喷雾干燥产线

"鑫"工艺 开启DF干燥制粒高效生产新纪元
联系我们 获取报价

项目概况

高效研磨、喷雾制粒双突破
技术革命重塑农药制剂生产工艺

       在农业化工可持续发展与绿色农药转型的双重驱动下,高效、环保、安全的农药剂型正成为行业发展的主流方向。如何实现干悬浮剂的“高质量、规模化、智能化、清洁化”工业生产,已成为农药化工企业转型升级的关键课题。龙鑫智能凭借多年在精细化工领域的深厚积累,创新推出大流量盘式砂磨机+喷雾造粒干燥机自动化产线,以“鑫”工艺开启DF工业化新纪元,全面赋能客户提质增效、降本减碳,助力我国农药制剂迈向高duan化、绿色化发展之路。

项目介绍

   在农业化工可持续发展与绿色农药转型的双重驱动下,高效、环保、安全的农药剂型正成为行业发展的主流方向。作为水基化、无粉尘、易分散的先进固体剂型,干悬浮剂(Dry Flowable, 简称DF)因其优异的悬浮率、润湿性、崩解速度以及对环境友好的特性,近年来市场需求持续攀升,广泛应用于杀虫剂、杀菌剂、除草剂等领域。据机构预测,未来五年quan球DF剂型市场年均复合增长率将超过8%,尤其在欧美、东南亚及Z国等重点农业市场,政策推动和终端用户对绿色植保产品的需求日益增强,正加速传统乳油、可湿性粉剂向DF等新型环保剂型升级换代。

   在此背景下,如何实现干悬浮剂的“高质量、规模化、智能化、清洁化”工业生产,已成为农药化工企业转型升级的关键课题。龙鑫智能凭借多年在精细化工领域的深厚积累,创新推出大流量盘式砂磨机+喷雾造粒干燥机自动化产线,以“鑫”工艺开启DF工业化新纪元,全面赋能客户提质增效、降本减碳,助力Z国农药制剂迈向高duan化、绿色化发展之路。

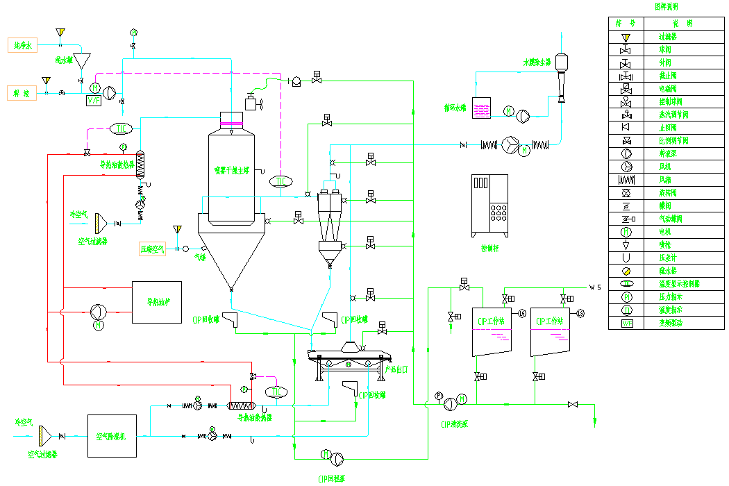
干悬浮剂DF的生产工艺解析:从研磨到干燥的系统工程

   干悬浮剂的制备通常包含以下几个核心环节:原药预处理、湿法研磨、稳定化分散、喷雾造粒干燥、筛分包装。其中,湿法超细研磨与喷雾造粒干燥是决定DF产品质量与产能的核心工序。
   传统DF生产多采用间歇式球磨或篮式砂磨配合流化床干燥的方式,存在研磨效率低、批次稳定性差、能耗高、粉尘污染严重等问题,难以满足现代农药企业对连续化、自动化、清洁生产的严苛要求。而龙鑫智能研发的研磨干燥一体化自动产线,正是针对这一痛点,通过工艺集成与设备创新,实现了从浆料制备到成品出料的全流程闭环控制。

   该成套生产线以“大流量盘式砂磨机”为前端核心,完成活性成分的纳米级超细研磨;后端衔接“DF专用喷雾造粒干燥机”,将均匀稳定的浆料直接转化为流动性好、水分可控、粒径分布窄的自由流动颗粒。整条产线配备PLC中央控制系统、在线监测、温湿度传感网络及一键清洗(CIP)系统,真正实现无人值守、智能运行、精准品控。

"鑫"工艺破局:大流量盘式砂磨机+喷雾造粒干燥机协同赋能DF工业化

   龙鑫智能自主研发的“大流量盘式砂磨机+喷雾造粒干燥机”组合方案,不仅是设备的简单串联,更是工艺逻辑、能量匹配与智能控制的深度融合,构成了DF工业化生产的“高效搭档”。
  (1) 高效研磨保障浆料品质
   大流量盘式砂磨机采用双端面机械密封、聚氨酯内衬及高密度氧化锆研磨介质,结合优化的转子结构设计,可在低能耗下实现每小时数吨级的连续研磨能力。其独特的冷却系统确保长时间运行中温度稳定,避免热敏性原药分解。研磨后浆料D90可达1~10μm,为后续喷雾干燥提供高稳定性、低粘度的优良进料基础。

  (2) 精准干燥实现一步成型
   配套的DF专用喷雾造粒干燥机采用压力式雾化+并流/混流干燥模式,结合可调式热风分布器与多级旋风分离系统,确保颗粒在干燥塔内受热均匀、停留时间可控。干燥后的DF颗粒呈类球形,流动性优异,水分控制在0.5%以下,且崩解迅速,完全符合对DF剂型的技术要求。

  (3) 自动化集成提升系统效能
   整条产线通过中央控制系统实现联动操作。从进料计量、研磨参数调节、干燥温度曲线设定到出料包装,全程数字化监控。配备的在线检测仪可实时反馈浆料粒径变化,动态调整砂磨机转速;高精度测温仪则对干燥进行非接触式检测,确保终产品一致性。更值得一提的是,系统内置一键CIP清洗功能,利用程序化冲洗流程对砂磨腔体、输送管道、喷嘴系统进行清洁,有效杜绝不同批次间的交叉污染,极大提升了多品种切换的灵活性与安全性。

核心技术揭秘:龙鑫大流量盘式砂磨机的创新突破

   龙鑫干燥研发的大流量盘式砂磨机专为高固含、高粘度农药浆料设计,具备以下技术优势:
  (1) 超高产能设计:单机处理能力达~1t/h,适配千吨级DF生产线需求;
  (2) 高效能量转化:采用变频调速电机与多级盘片转子,研磨效率较传统设备提升40%以上;
  (3) 长寿命耐磨结构:内筒、转子、分离筛网均采用钇稳定氧化锆陶瓷材料,耐腐蚀、抗磨损,使用寿命延长3倍;
  (4) 智能温控系统:夹套循环冷却+内部强制散热,确保研磨区温度波动;
  (5) 模块化设计:便于维护拆卸,支持快速更换研磨介质与筛网规格,适应不同产品工艺需求。

专属定制:DF专用喷雾造粒干燥机的技术亮点

   针对DF剂型对颗粒形态、流动性、残留溶剂的特殊要求,龙鑫干燥开发了系列化DF专用喷雾造粒干燥机,核心特点包括:
  (1) 压力式雾化系统:配备高精度陶瓷喷嘴,雾化粒径分布集中,确保造粒均匀;
  (2) 防粘壁塔体设计:塔壁脉冲振打+全新均风系统,有效防止湿粉粘结;
  (3) 多级收料配置:主旋风+布袋除尘+湿式洗涤三级回收,收粉率>99.5%;
  (4) 惰性气体保护选项:针对易燃溶剂体系,可选氮气循环闭路干燥,保障生产安全;

"鑫"工艺 赢未来:智造绿色农业新引擎

   "鑫"者,精工之魂,创新之源。龙鑫干燥以“鑫工艺”为核心,打造的DF专用大流量盘式砂磨机+喷雾造粒干燥机自动化产线,不仅是设备的升级,更是理念的革新。该产线以“高效、环保、安全”为三大支柱,顺应quan球农药剂型绿色化、减量化的发展趋势,成为推动农业绿色转型的“利器”。
   全新DF装置生产线配备了先进的实时监测平台,能够对温湿度、颗粒度、风量、压力等关键参数进行全流程数字化管控。智能在线检测功能让湿度控制精准无误,一键清洗系统则实现了设备管道的自动清洁,从源头上杜绝了交叉污染的风险。从液态到固态,从人工到自动、智能,DF装置生产线凝聚着每一位攻坚者的智慧,高duan设备与自主工艺的深度融合,让生产更智能、更稳定。

   未来,龙鑫干燥将继续深耕农药制剂装备领域,以技术创新驱动产业升级,为quan球客户提供更具竞争力的“交钥匙”解决方案。我们坚信,“鑫”工艺不仅赢得当下,更将赢得未来 —— 一个更加绿色、智能、高效的现代农业新时代。

本类案例

选用产品

相关资讯

常州市龙鑫智能装备股份有限公司
智能制造领域的国家专精特新重点小巨人企业,致力于为新能源、精细化工、食品医药、资源再生利用等行业客户提供研磨分散、干燥焙烧智能装备及自动化生产线整体解决方案,推动超细粉体工艺升级,助力先进材料客户实现工业4.0。
联系我们

客户服务

质量保证

联系我们

人才招聘

走进龙鑫

公司简介

企业文化

组织结构

企业资质

发展历程

企业风貌

制造能力

合作伙伴

实验中心

检验检测

智能装备

珠磨机

三辊研磨机

分散、搅拌机

蒸发器

干燥设备

实验中试装置

废旧电池回收

解决方案

先进材料

精细化工

食品医药

请问您需要哪些帮助?

业务热线:0519-88608368 / 88661998
手  机:188-0612-0158
联系我们 获取报价
关注我们
X

截屏,识别二维码

手机二维码:龙鑫智能

(点击复制龙鑫智能官网简称)

二维码已复制,请打开手机浏览器访问!
获取报价
*请输入想咨询的相关问题
*请输入您的公司名称
*请输入您的联系方式,方便与您联系
请输入留言内容*
Copyright 2025 常州市龙鑫智能装备股份有限公司 苏ICP备20003825号 版权声明 技术支持:江苏东网科技
Copyright 2025 龙鑫智能 版权声明